欢迎来到四面体仪器商城 - 实验室一站式服务平台,服务热线:400-051-0051

277项行业标准征集意见 色谱/光谱等28项仪器方法在列

2018-05-28 16:05四面体科技

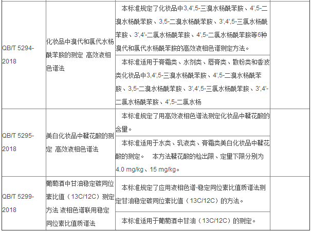
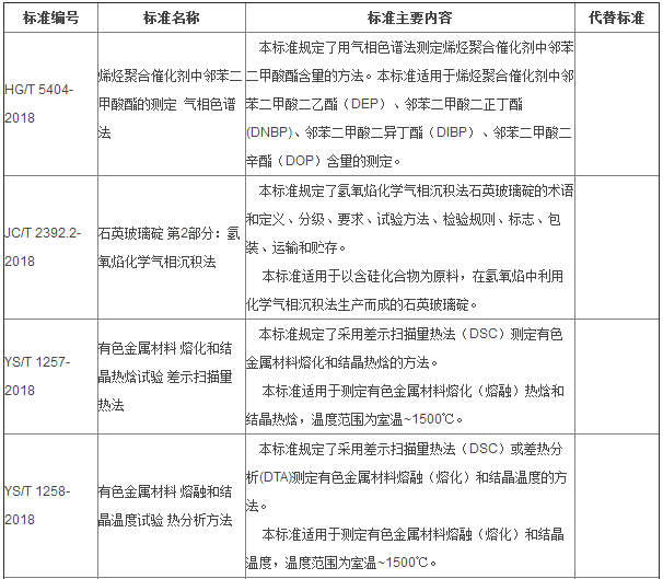
根据行业标准制修订计划,工信部等单位对《漂浮型橡胶护舷》等277项行业标准征集意见,覆盖化工、建材、冶金、有色、稀土、轻工等行业。气相色谱、热分析、ICP光谱、电位滴定等28项仪器分析方法在列。清单如下:


附件:277项行业标准名称及主要内容.doc

[来源:仪器信息网]

[版权与免责声明:①本网凡注明"来源:xxx"非本网的作品,均转载自其它媒体,转载目的在于传递更多信息,并不代表本网赞同其观点和对其真实性负责,且不承担此类作品侵权行为的直接责任及连带责任。②如涉及作品内容、版权等问题,请在作品发表之日起两周内与本网联系,本网将删除相关内容。]



版权与免责声明

1、凡本网注明”来源:四面体科技”的所有作品,版权均属于四面体科技,转载、摘编或利用其它方式使用,应注明"来源:四面体科技"。违者本网将追究相关法律责任。

2、本网凡注明"来源:xxx(非本网)"的作品,均转载自其它媒体,转载目的在于传递更多信息,并不代表本网赞同其观点和对其真实性负责,且不承担此类作品侵权行为的直接责任及连带责任。如其他媒体、网站或个人从本网下载使用,必须保留本网注明的"稿件来源",并自负版权等法律责任。

3、如涉及作品内容、版权等问题,请在作品发表之日起两周内与本网联系,否则视为放弃相关权利。

还不是四面体用户? 立即注册
微信登录 忘记密码?
已经是四面体用户? 立即登录
点击注册即代表您同意并遵守【 服务协议
微信注册
请输入您注册的手机号码